跳转到主要内容

广东:加快建设燃料电池汽车示范应用城市群

日期: 栏目:汽车政策 浏览:

电车资源获悉,2024年1月22日,2024年1月22日,广东省发展和改革委员会等六部门联合《广东省培育新能源战略性新兴产业集群行动计划(2023-2025年)》,氢能、充电桩方面,《计划》明确:

1)氢能。推进佛山(云浮)产业转移园、广州开发区、佛山南海和高明区等氢燃料电池产业园建设,建立广深高温燃料电池及系统研发制造基地,建立广州、佛山、东莞、云浮氢能高端装备产业集聚区和惠州、茂名、东莞、湛江、汕头氢能制储运产业集聚区。加快建设广东燃料电池汽车示范应用城市群。

2)完善基础设施。到2025年,累计建成充电站约3万座,公共充电桩约45万个,加氢站超200座,基本建成适应珠三角、辐射周边的充电、加氢设施体系;初步建成安全、可靠、绿色、高效的智能电网体系。

广东:加快建设燃料电池汽车示范应用城市群

原文如下:

广东省发展和改革委员会 广东省能源局 广东省科学技术厅 广东省工业和信息化厅 广东省自然资源厅 广东省生态环境厅关于印发广东省培育新能源战略性新兴产业集群行动计划(2023-2025年)的通知

各地级以上市人民政府,省政府各部门、各直属机构:

《广东省培育新能源战略性新兴产业集群行动计划(2023-2025年)》已经省人民政府同意,现印发给你们。请结合本地本部门工作实际,认真组织实施。实施过程中遇到的重大问题,请径向省发展改革委(省能源局)反映。

广东省发展和改革委员会         广东省能源局

广东省科学技术厅     广东省工业和信息化厅

广东省自然资源厅            广东省生态环境厅

2023年12月29日

广东省培育新能源战略性新兴产业集群行动计划(2023-2025年)

为贯彻省委、省政府关于推进制造强省建设的工作部署,加快培育新能源战略性新兴产业集群,促进产业迈向全球价值链高端,依据省委、省政府《关于高质量建设制造强省的意见》(粤发〔2023〕7号)等文件精神,制定本行动计划。

一、总体情况

本行动计划所指的新能源产业主要包括风能、太阳能、新型储能、氢能、智能电网、核能、天然气及其水合物、生物质能、地热能、海洋能等领域。

(一)发展现状。近年来,我省积极统筹利用新能源资源和开发条件,坚持技术引领、项目带动,推动新能源开发与产业发展相互促进:一是产业规模不断壮大。风能、太阳能、生物质能实现规模化应用,核电装机规模、天然气储备能力全国领先,海上风电进入快速发展通道。截至2019年底,全省新能源产业集群营业收入约4100亿元;新能源产业集群涉及的发电装机规模5153万千瓦(其中核电装机1614万千瓦,气电装机2250万千瓦,风电、光伏、生物质发电装机1289万千瓦),较“十二五”末增长93%。2022年,全省新能源产业集群营业收入约7100亿元;新能源产业集群涉及的发电装机规模8605万千瓦。二是产业技术水平加快提升。风力发电机组、逆变器、高效太阳能电池和集热器、氢燃料电池电堆等研发制造处于全国领先地位,氢能利用、储能技术、充电桩和智能电网建设位居全国前列,自主品牌“华龙一号”三代核电技术达到国际先进水平,天然气水合物连创试采纪录。三是产业集聚效应逐步显现。在海上风电、太阳能、氢能产业方面产生了一批优势特色企业,形成了骨干企业带动、重大项目支撑、上下游企业集聚发展的态势。

(二)存在问题与面临挑战。存在问题:一是资源利用不够充分。太阳能发电装机规模明显低于苏浙鲁等省份,天然气开发利用水平还有待提高,地热能、海洋能、天然气水合物等资源丰富的新能源尚处于示范、试采阶段,开发成本较高。二是能源基础设施建设仍需加快。部分地区电网建设滞后于新能源大规模发展的需求,粤东粤西粤北部分地市及县区天然气管网不完善。三是自主创新能力有待提高。国家级和省级联合创新平台建设推进缓慢,高级创新人才缺乏,企业研发投入不足,关键核心技术、设备和材料依赖进口。四是整体竞争力不强。缺少带动力和控制力强的龙头企业,产业配套和集聚效应不够明显,高端装备制造水平落后于长三角地区,产业标准体系和产品检测认证体系有待完善等。面临挑战:一是国际贸易壁垒增多、技术封锁加剧。二是各省份竞相将新能源产业作为重点发展的战略性新兴产业,竞争越发激烈。三是国际天然气价格波动剧烈,省内自产气源少、天然气利用成本处于高位。四是土地资源、环境保护、军事影响等约束趋紧,国家相关补贴政策退坡等,给新能源发展带来新的挑战。

(三)优势和发展机遇。我省是经济大省,能源消费需求大,随着粤港澳大湾区和“一核一带一区”发展战略的全面实施,为新能源产业发展提供了更加有利的政策和市场环境;新能源产业已具备较好的发展基础和较强的竞争能力,海洋能、地热能、生物质能资源和技术优势突出,商业化开发应用进程有望加速;港口资源和海洋油气潜在资源丰富,在海上天然气及其水合物开采、LNG接收站建设等方面具有很大发展潜力;省内良好的制造业基础和电子信息产业优势,为新能源制造业提升、产业融合发展提供了有力的支撑。

二、工作目标

大力发展海上风电、太阳能、先进核能等优势产业,加快培育新型储能、氢能、智能电网等新兴产业,建设沿海新能源产业带和省内差异布局的产业集聚区,助推能源清洁低碳化转型,到2025年,形成国内领先、世界一流的新能源产业集群。

(一)扩大产业规模。到2025年,全省新能源产业营业收入超过1万亿元,增加值超过2000亿元;新能源产业集群涉及的发电装机规模约14430万千瓦,天然气供应能力超过800亿立方米,供氢能力超10万吨。

(二)提升创新能力。在海上风电、太阳能、氢燃料电池、智能电网、核电、天然气及其水合物等领域建成一批重点实验室、工程研究中心、产业创新中心、企业技术中心等国家级和省级创新平台,培育一批具有国际先进水平的创新型龙头企业,形成一批国内领先、具有国际竞争力的核心技术和自主品牌,推动广东成为国内新能源示范区、产业技术和商业模式创新区。

(三)完善基础设施。到2025年,建成天然气主干管网约5800公里,进口LNG接收站储气能力达到638万立方米(液态);累计建成充电站约3万座,公共充电桩约45万个,加氢站超200座,基本建成适应珠三角、辐射周边的充电、加氢设施体系;初步建成安全、可靠、绿色、高效的智能电网体系。

(四)强化产业协同。通过整合或调整规划,建成一批在国内外具有影响力的新能源装备和产品研发制造基地,新能源产业规划、设计、运维等应用服务体系不断完善,资源配置和产业协同更加高效。

三、重点任务

(一)有序推动清洁能源开发应用。规模化开发海上风电,积极推进分布式太阳能发电,安全高效发展核电,提高天然气利用水平;推进丙烷脱氢等工业副产氢、谷电制氢及清洁能源制氢等氢源建设,扩大氢能利用规模;稳步推进生物天然气开发;推广地热能在集中供热、制冷、燃机发电等方面的应用,示范开发海洋能。推进可再生能源、氢能在5G基站、特高压、充电桩、大数据中心等领域的应用。(省发展改革委、能源局牵头,省自然资源厅、生态环境厅、林业局等按职责分工负责)

(二)着力加强关键技术攻关。依托能源领域广东省实验室的建设,以企业为主体,聚焦系统集成、硬核技术、关键材料、精密工艺等方面短板实施攻关。推动南海神狐海域天然气水合物试采,支持兆瓦级波浪能试验、地热能综合利用示范,加快前沿技术产业化进程。(省科技厅牵头,省发展改革委、工业和信息化厅、能源局等按职责分工负责)

广东:加快建设燃料电池汽车示范应用城市群

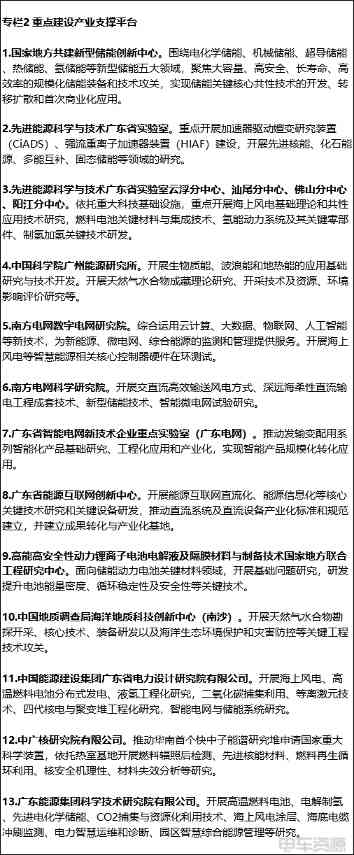
(三)加快建设产业创新平台。加快新能源技术创新平台建设,协同构建新能源实验室体系,充分整合省内外科研院所、高校、企业等创新资源,形成新能源基础研究骨干网络。推动建设一批重大科学装置,重点支持先进能源科学与技术广东省实验室及分中心建设,积极支持省属产业和科技投资平台对接央企研发平台,支持国际知名企业在我省设立研发中心。营造开放包容的创新环境,用足用好国家各类科技创新支持政策,鼓励科研单位建立跨领域、跨学科的创新联合体,鼓励省内新能源龙头企业与国外领军企业合作开展技术研究,构建开放合作、共创共享创新生态圈。(省科技厅牵头,省发展改革委、教育厅、工业和信息化厅、财政厅、人力资源社会保障厅、能源局等按职责分工负责)

广东:加快建设燃料电池汽车示范应用城市群

(四)大力推动产业集聚发展。发挥龙头骨干企业带动作用,重点扶持根植于广东在海上风电、太阳能、新型储能、氢能、智能电网、核电等领域具有优势和潜力的龙头企业,支持龙头企业实行EPC总承包模式,引进上下游供应链企业,促进形成以大企业为核心、相关配套企业聚集发展的新能源产业集群。依托产业梯度转移招商引资对接平台做好新能源产业招商引资工作。(省发展改革委、工业和信息化厅、商务厅、能源局、政务服务数据管理局等按职责分工负责)

广东:加快建设燃料电池汽车示范应用城市群

四、重点工程

(五)加快能源新基建。健全全省电网主干网架,加快推进智能变电站、多能互补综合能源网络建设,构建适应大规模新能源接入并满足分布式能源“即插即用”要求的全省智能化电网。加快推进沿海LNG接收及储运设施建设,形成全省多气源、多主体天然气供应格局。探索削峰填谷的氢电综合调峰站建设。强化充电保障能力,优化完善电动汽车充电设施布局,探索车、桩与智能电网灵活互动。稳步推进加氢站、氢油综合能源补给站和液氢站建设,初步建成与氢能应用相适应的供氢网络。(省发展改革委、能源局牵头,省工业和信息化厅、自然资源厅、生态环境厅、住房城乡建设厅、应急管理厅等按职责分工负责)

(一)海上风电赶超工程。规模化开发海上风电,加快推进徐闻东、青洲、帆石、三山岛、川岛、高栏、红海湾、勒门、海门、洋东等省管海域场址项目建设,稳妥推进国管海域粤东海上风电基地场址项目示范开发,开展深远海大容量风电机组、远距离柔性直流送电、漂浮式机组等新技术示范运用,打造广东海上风电基地,到2025年底全省累计投产海上风电装机约1800万千瓦。以省内风机骨干企业为引领,做大做强海上风电装备制造业,推进风电机组向大容量、智能化、抗台风方向发展,加快形成集整机制造与叶片、电机、齿轮箱、轴承等关键零部件制造,以及大型钢结构、海底电缆等加工为一体的高端装备制造基地;提前布局海上风电运维基地,配套相关基础设施,组织开展运维技术设备研发制造和专业队伍建设。(省发展改革委、能源局牵头,省科技厅、工业和信息化厅、自然资源厅、生态环境厅等按职责分工负责)

(二)太阳能产业壮大工程。结合“百县千镇万村高质量发展工程”,推进光伏+农业融合发展,拓展分布式光伏发电应用,大力推广太阳能建筑一体化应用。支持光伏设备、逆变器、封装、浆料等省内细分龙头企业,通过并购重组打造品牌、做强做大。重点支持HJT(异质结)电池、TOPCon(钝化接触)电池、IBC(背电极接触)电池等高效晶硅太阳能电池片及CdTe(碲化镉)光伏发电玻璃的生产和关键设备制造;推动钙钛矿及叠层电池、柔性薄膜电池等先进技术研发和设备制造,以及光伏组件回收利用技术研发及产业化应用。加快光伏产业补链强链,重点聚焦新型高效电池技术,推动差异化布局发展。(省发展改革委、科技厅、工业和信息化厅、住房城乡建设厅、商务厅、能源局等按职责分工负责)

(三)新型储能产业领跑工程。推进新能源发电配建新型储能,引导独立储能电站合理布局,大力鼓励工商业企业、产业园区等配建用户侧储能,积极推进虚拟电厂建设。优化锂电池制造、关键材料、系统集成及装备制造、电池回收利用产业区域布局。加快发展钠离子储能电池产业,推动正负极材料、电解液等核心材料中试生产,推动钠离子电池制造设备研制。提升储能变流器、电池管理系统等关键部件制造能力。(省发展改革委、省科技厅、工业和信息化厅、自然资源厅、生态环境厅、住房城乡建设厅、能源局等按职责分工负责)

(四)氢能产业链培育工程。聚焦氢能核心技术研发和先进设备制造,加快培育从氢气制储、加运、燃料电池电堆、关键零部件和动力系统集成的全产业链。多渠道增加氢气供给能力,充分利用省内大型化工项目低成本副产氢源,积极推进富余核电、可再生能源和谷电制氢。兼顾生产和应用,合理规划布局,适度超前建设氢气储、运、加基础设施;依托中广核和中集集团推进低温液氢设备、高压储运、低压固态储氢产业建设。利用低温氢燃料电池产业区域先发优势,形成广州-深圳-佛山-环大湾区核心区车用燃料电池产业集群。基于在SOFC(固体氧化物燃料电池)电解质隔膜片等核心零部件制造方面全球领先的优势,布局建设以SOFC为核心的清洁高效发电产业集群。积极拓展氢能多元化示范应用,支持建设大型民用液氢示范工程。(省发展改革委、科技厅、工业和信息化厅、住房城乡建设厅、商务厅、应急管理厅、国资委、能源局等按职责分工负责)

(五)智能电网高质量发展工程。实施大湾区智能电网重点工程和示范项目,推进人工智能与电力领域深度融合,扩大输电线路新材料新技术应用,提高全省电网侧、用电侧的智能化水平。依托广州、深圳、珠海等产业平台和研究中心,重点发展智能电网基础装备、电力专用芯片、智能传感、电力机器人、输变配工程集成等产业。支持关键领域技术攻关,加强电力大数据、能源工业互联网、电力全域物联网、电力网络安全等装备及系统研制;推进智能电网关键材料、核心部件、设备集成等关键技术和设备研发制造。(省发展改革委、能源局牵头,省科技厅、工业和信息化厅、自然资源厅、生态环境厅、住房城乡建设厅,广东电网公司等按职责分工负责)

(六)先进核能推进工程。坚持积极安全有序开发核电,推动惠州太平岭、汕尾陆丰、湛江廉江等核电项目安全建设,支持小型堆核能综合利用。重点开展加速器驱动嬗变研究装置(CiADS)、强流重离子加速器装置(HIAF)建设,加强核能先进燃料技术研究,提前布局低温超导、超强磁能、超高温材料等核心技术领域。加快三代核电优化升级,持续推进四代核电堆型的研发和应用。加快可控核聚变等前沿颠覆性技术研究。加快自主知识产权的先进核燃料组件以及事故容错燃料(ATF)的工程示范研究。按照集中建园为主、分散布局为辅的模式优化产业布局,重点推动广州南沙产业园和中广核阳江热室基地建设。(省发展改革委、能源局牵头,省科技厅、工业和信息化厅、自然资源厅、生态环境厅等按职责分工负责)

(七)天然气发展利用提升工程。积极落实国家油气体制改革,促进广东形成上游资源多渠道供应、中间管网统一高效集输、下游销售市场充分竞争的全省天然气市场体系。优化省内天然气基础设施布局,进一步提高天然气接收和储备能力,大力推进天然气管网建设工程,加快推进省内天然气基础设施向第三方开放。推动建立广东省天然气市场服务中心,完善全省天然气市场运行机制和监管体系。推进重点用气企业和园区实现天然气直供(或准直供),推进广东内河船舶LNG动力改造和船用LNG加注站建设。依托粤港澳大湾区内现有产业基础和区位优势,构建功能清晰、核心突出、辐射带动、协同互补的大湾区天然气装备产业发展格局,初步形成包含天然气开发利用及深海天然气装备、LNG装备等高端装备研制和服务的产业体系。(省发展改革委、财政厅、自然资源厅、生态环境厅、住房城乡建设厅、交通运输厅、应急管理厅、能源局,广东海事局按职责分工负责)

(八)天然气水合物商业化开采加速工程。大力推进天然气水合物勘查开采先导试验区建设,基本查清先导试验区等南海北部重点海域资源储量,完善开采理论,攻克深水未固结储层多井型开采的钻完井关键技术与装备。推动建立大科学装置“冷泉系统实验装置”,加快广州海洋地质调查局国家工程研究中心、深海科技创新中心基地建设,初步建成世界领先的天然气水合物勘查开发技术及装备的工程化开发平台。研发近海底高精度探测和随钻测井等勘查技术装备、高效产能模拟实验装置、天然气水合物开采海底沉降等环境监测设备,形成集天然气水合物勘查、产能模拟、开发和环境保护于一体的系列装备。支持成立涵盖天然气水合物勘探、开发、储运、服务等环节为一体的工程公司,加快天然气水合物产业化进程。(省发展改革委、科技厅、工业和信息化厅、自然资源厅、能源局,广州海洋地质调查局按职责分工负责)

(九)生物质资源综合利用工程。统筹规划垃圾焚烧发电、农林生物质发电、生物天然气项目开发,健全城乡生活垃圾分类收运处置体系、农林废弃物和畜禽粪污收储运集体系。加快全省生活垃圾焚烧发电项目建设;推进生物天然气开发,推动实施珠三角大型餐厨垃圾制气-有机肥多联产示范项目、农村种养基地生物天然气和循环农业示范工程,支持生物天然气并入城镇燃气管网。依托省内研究机构着力突破多种原料混合高产发酵、干法厌氧发酵等关键技术,支持生物质预处理、气化、制气、提纯等相关技术研发和设备制造。(省发展改革委、能源局牵头,省科技厅、工业和信息化厅、自然资源厅、生态环境厅、住房城乡建设厅、农业农村厅、林业局等按职责分工负责)

五、保障措施

(一)加强组织协调。充分发挥制造强省建设领导小组作用,强化部门协作和上下联动,形成工作合力。各地、各有关部门要根据行动计划的部署,明确本地区、本部门目标任务和实施路线图,强化责任落实,做好跟踪服务,推动行动计划顺利实施。(省发展改革委、能源局牵头,各地级以上市政府、制造强省建设领导小组成员单位按职责分工负责)

(二)加强规划衔接。坚持规划引领和统一布局,推动差异化集聚发展,防止低水平重复建设。做好与“十四五”国民经济和社会发展规划纲要、国土空间规划、能源发展规划、能源基础设施规划、生态环境分区管控、林地保护利用规划及其他相关专项规划的衔接,储备落实新能源开发和产业项目,配套落实地林海等资源空间,以可持续的项目开发支撑产业发展。(省发展改革委、能源局牵头,各地级以上市政府,省自然资源厅、生态环境厅、林业局按职责分工负责)

(三)强化政策扶持。落实国家有关新能源开发的税收优惠、补贴等扶持政策。对新能源项目审批建立绿色通道,优先安排海上风电以及垃圾等固废资源化利用的用地用林用海。统筹好现有财政资金支持省能源实验室等公共创新平台建设、支持首台(套)重大技术装备研制、支持企业对硬核“空白”技术的研发。研究完善绿电交易机制。鼓励金融创新,推广绿色金融,积极发挥省产业发展基金、省创新创业基金的引导作用,加大对新能源产业的支持。通过重大人才工程广纳新能源创新人才,支持省内高校加强新能源关键领域学科建设,支持新能源企业和职业院校共建实训基地。(省发展改革委、教育厅、科技厅、工业和信息化厅、财政厅、人力资源社会保障厅、自然资源厅、生态环境厅、商务厅、地方金融监管局、能源局,省税务局按职责分工负责)

(四)做好跟踪评估。积极跟踪新能源产业发展情况,定期对行动计划推进情况进行阶段性评估,检查行动计划落实情况,分析行动计划实施效果,及时查找和解决问题。对重点项目、重大工程实施动态管理,及时建立和更新名录清单,完善推进机制,保证重点项目、重大工程顺利实施。(各地级以上市政府,省发展改革委、工业和信息化厅、能源局按职责分工负责)

标签: