跳转到主要内容

购置氢能拖车最高补30万/辆 《深圳交通建设资金细则》

日期: 栏目:汽车政策 浏览:

电车资源获悉,近日,深圳市交通运输局发布《深圳市交通运输专项资金绿色交通建设领域资金实施细则》(征求意见稿),公开征求意见。其中,涉及氢能拖车补贴:

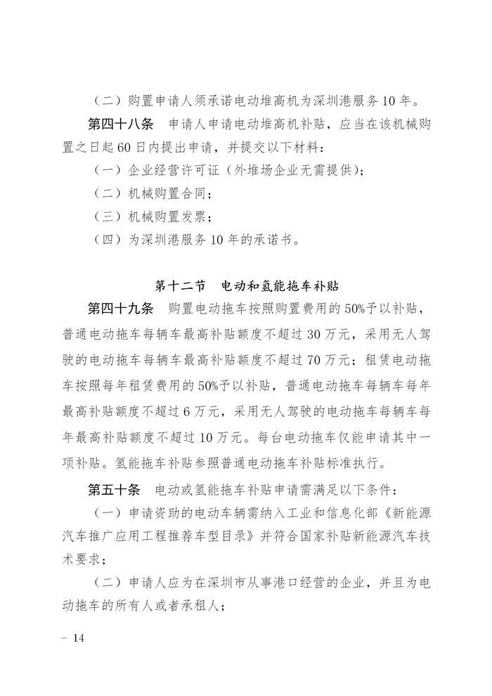
购置电动拖车按照购置费用的50%予以补贴,普通电动拖车每辆车最高补贴额度不超过30万元,氢能拖车补贴参照普通电动拖车补贴标准执行。

租赁电动拖车按照每年租赁费用的50%予以补贴,普通电动拖车每辆车每年最高补贴额度不超过6万元,氢能拖车补贴参照普通电动拖车补贴标准执行。

详情如下:

购置氢能拖车最高补30万/辆 《深圳交通建设资金细则》

购置氢能拖车最高补30万/辆 《深圳交通建设资金细则》

购置氢能拖车最高补30万/辆 《深圳交通建设资金细则》

购置氢能拖车最高补30万/辆 《深圳交通建设资金细则》

购置氢能拖车最高补30万/辆 《深圳交通建设资金细则》

购置氢能拖车最高补30万/辆 《深圳交通建设资金细则》

购置氢能拖车最高补30万/辆 《深圳交通建设资金细则》

购置氢能拖车最高补30万/辆 《深圳交通建设资金细则》

购置氢能拖车最高补30万/辆 《深圳交通建设资金细则》

购置氢能拖车最高补30万/辆 《深圳交通建设资金细则》

购置氢能拖车最高补30万/辆 《深圳交通建设资金细则》

购置氢能拖车最高补30万/辆 《深圳交通建设资金细则》

购置氢能拖车最高补30万/辆 《深圳交通建设资金细则》

购置氢能拖车最高补30万/辆 《深圳交通建设资金细则》

购置氢能拖车最高补30万/辆 《深圳交通建设资金细则》

购置氢能拖车最高补30万/辆 《深圳交通建设资金细则》

购置氢能拖车最高补30万/辆 《深圳交通建设资金细则》

购置氢能拖车最高补30万/辆 《深圳交通建设资金细则》

购置氢能拖车最高补30万/辆 《深圳交通建设资金细则》

购置氢能拖车最高补30万/辆 《深圳交通建设资金细则》


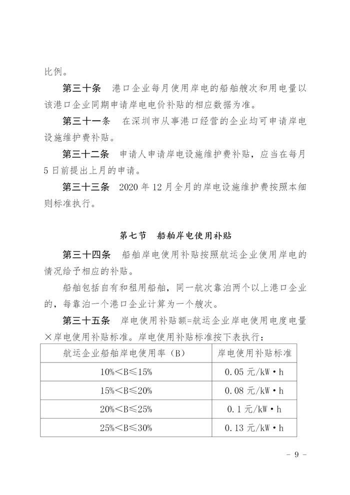
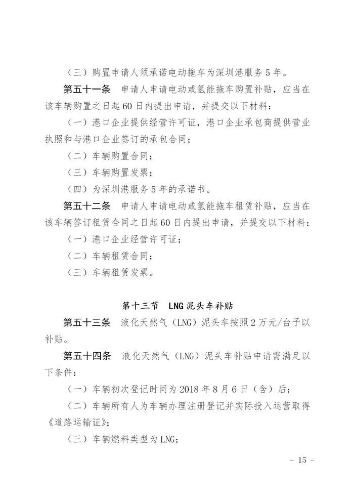
标签: