跳转到主要内容

北京电动汽车充电新规4月实施,明确燃油车不得占充电车位

日期: 栏目:汽车政策 浏览:

近日,由北京城管委组织制修订的北京市地方标准《电动汽车充电站运营管理规范》(DB11/T 880-2020)经市市场监督管理局批准,于2020年12月22日批准发布,自2021年4月1日起实施。该规范将由市城市管理委负责组织实施。

《电动汽车充电站运营管理规范》属2019年标准修订项目,该标准为电动汽车充电站的运营服务、运营安全与保障、人员管理、消防安全、信息安全等提供了切实可行的依据,对北京市城市电动汽车充电站的运营管理具有指导意义。该标准规定了电动汽车充电站运营管理的总体要求、运营服务要求、运营安全与保障要求、人员管理、消防安全管理、信息安全、投诉与评价改进等。该标准适用于电动汽车社会公用充电站的运营管理。公共服务领域(公交、环卫、物流等)专用的充电站、单位内部充电站、居住区内部公用充电站,以及全部由交流充电设备组成的或充电设备数量三台以下的公共运营充电设施可参照执行。规范指出:

单位和居住区内部公用充电站宜适时对外开放

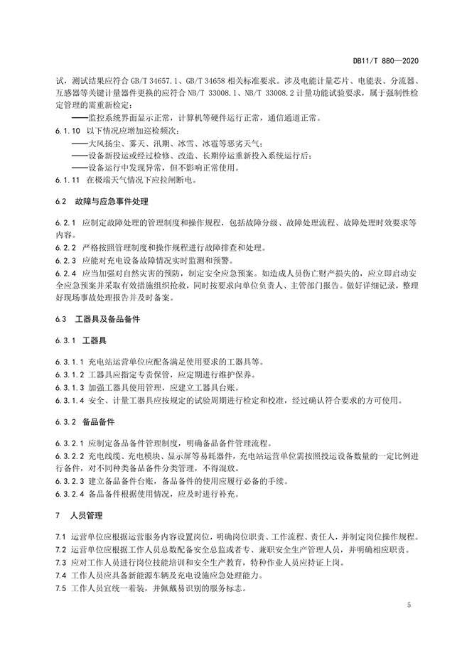
明明是充电专用泊位,车位却被“喝油”的燃油车占据,类似的情况时有发生。按照今年4月即将实施的新规范,电动汽车充电站应引导燃油车不得占用充电专用泊位。

其中,在人工辅助充电的电动汽车充电站内,工作人员应对充电站内停车环境进行管理,避免燃油车占用充电车位影响正常充电活动。而在“无人值守”的自助式充电电动汽车充电站内,则宜采用智能化、充电停车一体化等新技术解决非充电车辆、电动汽车充电完成后等占用充电车位问题。

充电站必须配专人巡检。规范提出,人工充电服务的充电站,巡检频率不低于每日一次;自助充电服务的充电站,应根据位置、利用率等对巡检频率进行分级分类管理,巡检次数不低于三个月一次。发现燃油车占用充电专用泊位,应告知车主立即驶离。充电站运营单位和产权单位发现燃油车占用充电专用泊位或接到相关投诉后应告知停车场产权(经营)单位按照相关要求进行处置。

规范特别提出,公共服务领域充电站、单位内部充电站、居住区内部公用充电站等符合国家相关标准要求的充电站,宜选择合适的时间对外开放,并告知入场充电车辆需具备的条件。

预付费支付 退款周期不超7天

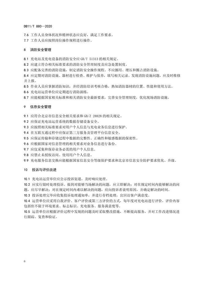
电动汽车充电站应采用自运营或通过第三方平台方式,向客户提供客户端服务。

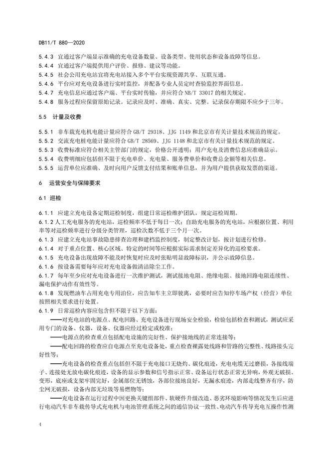
客户端都应具有哪些功能?规范提出,应通过客户端提供充电站精确位置信息并配备导航功能,宜引导至所查询的充电设备。宜通过客户端提供用户评价、报修、建议等功能。社会公用充电站宜将充电站接入多个平台实现资源共享、互联互通。服务过程应保留原始记录。记录应及时、准确、真实、完整。记录保存期限不应少于三年。

而在支付方式上,规范提出,自助充电服务宜采用多种方式支付。如采用预付费方式,应提供退款流程,退款周期不超过7天。

充电站投诉应“限时解决”

充电站遇纠纷,如何投诉解决?规范提出,电动汽车充电站应设置24小时有人值守的服务电话,为用户提供充电业务咨询、投诉、报修等服务。

投诉应实行“限时处理”。其中,能够当场解决的问题,应立即解决;对在规定时间内能够解决的问题,应尽早解决;对在规定时间内难以解决的问题,应向投诉者说明原因,并确定解决的时间。

投诉处理完毕之后,还应收集投诉处理通知单,并进行存档处理,宜回访客户满意度。

附表:

北京电动汽车充电新规4月实施,明确燃油车不得占充电车位

北京电动汽车充电新规4月实施,明确燃油车不得占充电车位

北京电动汽车充电新规4月实施,明确燃油车不得占充电车位

北京电动汽车充电新规4月实施,明确燃油车不得占充电车位

北京电动汽车充电新规4月实施,明确燃油车不得占充电车位

北京电动汽车充电新规4月实施,明确燃油车不得占充电车位

北京电动汽车充电新规4月实施,明确燃油车不得占充电车位

北京电动汽车充电新规4月实施,明确燃油车不得占充电车位

北京电动汽车充电新规4月实施,明确燃油车不得占充电车位

北京电动汽车充电新规4月实施,明确燃油车不得占充电车位



标签: