跳转到主要内容

最高补贴100万元 广西发布推广新能源车2021-2023年补贴细则

日期: 栏目:汽车政策 浏览:

电车资源获悉,为进一步发挥财政资金的引导作用,持续加快推动广西省新能源汽车推广应用,广西壮族自治区发展和改革委员会等4部门联合印发《广西壮族自治区新能源汽车推广应用三年行动财政补贴实施细则》。

在补贴范围方面:

对新能源汽车推广应用三年行动期间(2021年1月1日至2023 年12月31日,下同)的如下事项予以补贴。

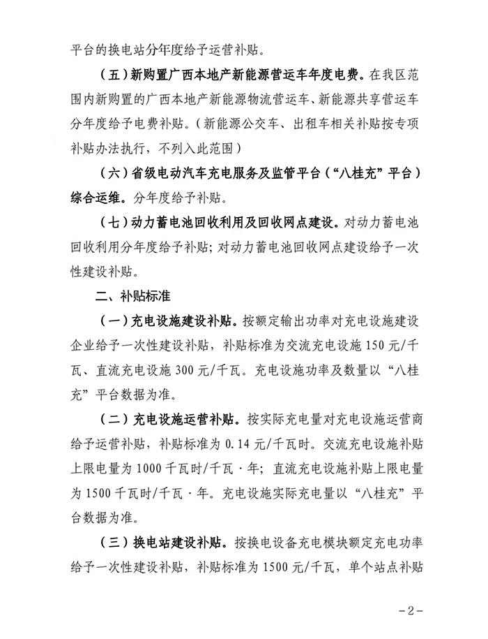
新购置广西本地产新能源营运车年度电费。在我区范围内新购置的广西本地产新能源物流营运车、新能源共享营运车分年度给予电费补贴。(新能源公交车、出租车相关补贴按专项补贴办法执行,不列入此范围)

在补贴标准方面:

1.新购置广西本地产新能源营运车年度电费补贴。补贴标准为 4000 元/辆/年。

2.省级电动汽车充电服务及监管平台(“八桂充”平台) 综合运维补贴。每年补贴上限不超过100万元。

其中,新能源物流营运车年度运营里程不低于1万公里(含1万公里),新能源共享营运车年度运营里程不低于1.5万公里(含1.5万公里)。

原文如下:

最高补贴100万元 广西发布推广新能源车2021-2023年补贴细则

最高补贴100万元 广西发布推广新能源车2021-2023年补贴细则

最高补贴100万元 广西发布推广新能源车2021-2023年补贴细则

最高补贴100万元 广西发布推广新能源车2021-2023年补贴细则

最高补贴100万元 广西发布推广新能源车2021-2023年补贴细则

最高补贴100万元 广西发布推广新能源车2021-2023年补贴细则

最高补贴100万元 广西发布推广新能源车2021-2023年补贴细则

最高补贴100万元 广西发布推广新能源车2021-2023年补贴细则

最高补贴100万元 广西发布推广新能源车2021-2023年补贴细则

最高补贴100万元 广西发布推广新能源车2021-2023年补贴细则

最高补贴100万元 广西发布推广新能源车2021-2023年补贴细则

最高补贴100万元 广西发布推广新能源车2021-2023年补贴细则


最高补贴100万元 广西发布推广新能源车2021-2023年补贴细则

最高补贴100万元 广西发布推广新能源车2021-2023年补贴细则

最高补贴100万元 广西发布推广新能源车2021-2023年补贴细则

标签: